dalex2008 Posted March 25, 2009 Share Posted March 25, 2009 (edited) ... Am scos si limitarile de viteza. Dar acum am si eu o intrebare la tine tu stii la cate turatii taie alimentarea motorul de matiz in orice viteza? Dupa cum stii motorul de Matiz este un motor aspirat de turatii mari la fel ca si cutia. Acum sa iti spun eu la cat taie alimentarea la 7200 RPM si daca nu crezi poti merge la orice service Daewoo si sa ceri sa fie pus testerul de ECU al masinii. ... Dupa chiptuning si scoaterea de limitari creste mai ales cuplul, calutii adaugati sunt mai multi sau mai putini asta depinzand unde faci chiptuningul. Dar si cu si fara chiptuning sau limitari tot la 7200 RPM se taie alimentarea. Modificarile pe care le-am facut la motor in afara de chiptuning nu le spun. Ideea e ca se pot face multe din motorasul asta mic. Edited March 25, 2009 by tolin Citari inutile ale mesajului anterior ! Link to comment
closchkutza Posted March 25, 2009 Share Posted March 25, 2009 Limitarile de viteza sunt date de rapoartele cutiei, limitarea de turatie si puterea motorului(pentru treapta 5). Limitarea turatiei este la 6600rpm stock, nu la 7200rpm. Link to comment
dalex2008 Posted March 25, 2009 Share Posted March 25, 2009 (edited) ... Da da ideea e ca la motorasele noastre mici nu cred ca va ajunge cineva intr-a-5-a sa ii se taie alimentarea. Multumesc pentru schimbul de informatii, si daca se mai tine intalnirea de joi seara unde si pe la ce ora?, poate pot sa ajung si eu. Cu respect Alex. Edited March 25, 2009 by tolin Atentionare: citare inutila a mesajului anterior ! Link to comment
tolin Posted March 25, 2009 Share Posted March 25, 2009 @closchkutza > Limitarea turatiei motorului nu se pune pentru viteza, ci pentru protejarea motorului. In treptele superioare (4-5), subunitare, nu poti atinge turatia de limitare deoarece intervine limitarea de cuplu mic al motorului de doar 0,8L. Deci, cu motorul nemodificat, peste 5500-5600 rpm nu poate sa se ridice, in sarcina. Nici cand am ajuns la peste 165 km/h cu un motor stock, nu am dat in limitare in 4 sau 5. Turometru pe Matiz nu am avut, este inutil. Apoi, 60 km/h in treapta a I-a, fara sa modifici rapoartele (nu neaparat in cutie, e suficient sa ai roti mai mari) nu ating motoare cu cilindree mai mare. De la 40 km/h la 60 km/h este o distanta mare (+50%), care nu se acopera, asa, din vorbe. Nici cresterea de la 6600 rpm la 7200 rpm nu-i suficienta (+9%). La vitezele acestea, de biciclist, relatia tine strict de rapoarte, nu intervin alte limitari sau alte imbunatatiri. Ca sa mediez intre 6000rpm (unul) si 7200 rpm (altul), propun ca limitarea sa fie pe la +10% fata de turatia de putere maxima, adica intre 6250 si 6600 rpm. Turatia indicata de catre un scaner depinde de profesionalitatea lui. Nici un criteriu tehnic nu presupune limitarea la 7200 rpm a motorului stock de Matiz. Proiectantii motoarelor folosite de catre Daewoo stiu mai bine de ce nu le lasa sa urce mai sus, inutil. O viteza mai mare este o palarie prea mare pentru aceasta masina, fara modificari radicale. Link to comment
closchkutza Posted March 25, 2009 Share Posted March 25, 2009 (edited) Eu stiu chestiile astea Tolin insa incercam sa-i arat intr-un mod finut domnului dalex2008 ca e cam cusuta cu ata alba. Limitarea de turatie in treapta 4 se poate atinge cu un pic de nerv tare si ajutor din partea reliefului(panta). Limitarea de turatie in treapta 5 insa nu cred ca poate fi atinsa decat, poate, in cadere libera. Prin "limitari de viteza" faceam referire la vitezele maxime ce se pot atinge in fiecare din treptele de viteza. De aceea am zis ca "Limitarile de viteza sunt date de rapoartele cutiei, limitarea de turatie si puterea motorului(pentru treapta 5)." Edited March 25, 2009 by closchkutza Link to comment
dalex2008 Posted March 26, 2009 Share Posted March 26, 2009 (edited) ... Cusuta sau nu cu ata alba las la latitudinea voastra sa decideti, ideea e ca eu stiu ce poate masinuta mea Matiz si stiu ca mai am multe de schimbat la motor pentru a ajunge la o performanta si mai mare. Stiu si sunt constient de faptul ca din vb pot iesi mult poate ne intalnim odata si vedem atunci ce iese. Cu respect Alex. Edited March 26, 2009 by tolin Avertisment pentru citare sistematica a mesajului anterior ! Link to comment
tolin Posted March 26, 2009 Share Posted March 26, 2009 Ce sa vedem: pe cineva care si-a scos limitarea electronica a turatiei maxime ? Mai bine am inchide offtopicul ! Link to comment
AmunDei Posted April 2, 2009 Share Posted April 2, 2009 Inapoi la turometru. Am modelul de la Pilot si am reusit zilele astea sa-i pun si lumina. Semnal de la casetofon nu vroia sa primeasca de nici un fel asa ca a trebuit sa desfac masca de la bord, ocazie cu care am vazut si de ce nu iesea usor: unde trebuia sa aibe doar clipsuri, la mine era dat si cu adeziv pe fiecare clips . Dupa vreo 20 de minute de zdrelit degete mi-a iesit schema. Citisem pe aici cum ca ar fi slab luminat, si cam asa e, dar nu asta ma deranjeaza. Ce ma deranjeaza e ca nenorocitul de ac nu e luminat, si degeaba am fundalul luminat daca acul nu e, ca noaptea tot nu se vede. Si acul nu e lipit de cadran ca sa-si poata lua lumina de la el, ci e montat la oaresce distanta. Intrebarea mea pt cei ce au modelul asta, au luminat in vreun fel si acul sau il folosesc asa? Link to comment
Bogdan_80 Posted April 3, 2009 Share Posted April 3, 2009 Eu unul il folosesc asa. E adevarat ca e cam slaba lumina dar reusesc sa vad unde sta acul. Link to comment
Dr.L Posted April 3, 2009 Share Posted April 3, 2009 Daca lumina e albastra(ca de led,nu bleu etc) poti sa dai pe ac cu un textmarker portocaliu fosforescent si va lumina. Textmarkerele fosforescente sunt uv-reactive si albastrul de led contine in suficienta masura uv Link to comment
AmunDei Posted April 4, 2009 Share Posted April 4, 2009 Eu unul il folosesc asa. E adevarat ca e cam slaba lumina dar reusesc sa vad unde sta acul. Pai parerea mea e ca nu trebuie sa reusesti sa-l vezi, ci sa-l vezi din prima. @Dr.L, o sa incerc cu marker fosforescent, desi nu stiu daca are bec sau LED inauntru. Link to comment
Dr.L Posted April 4, 2009 Share Posted April 4, 2009 Vezi aici combinatia de led albastru+textmarker: http://www.gmclub.ro/forum/index.php?showt...0&start=100 Link to comment
AmunDei Posted April 5, 2009 Share Posted April 5, 2009 Intai sa-mi cumpar marker si dupa aia incerc . Link to comment
ZXZ Posted June 3, 2009 Share Posted June 3, 2009 Deci: Cumpar Turometru Pilot, cumpar adaptor de la AB il montez pe Matiz E3 . Precizia la turatii joase cum este? Dar inalte? Merci Link to comment
adostar Posted June 3, 2009 Share Posted June 3, 2009 Precizia este foarte buna la turometrele de la pilot, TESTAT ! Link to comment
pisboy_sparxx Posted June 29, 2009 Share Posted June 29, 2009 deci eu am incercat 2 turometre de la Pilot pe matizul meu EURO 2 din 99' Germania,setate pe 3 pistoane,nici unu nu a functionat cum trebuie. La relanti imi arata 2000 de ture iar daca apas un pic acceleratia pe liber se duce in 3000.Automat imi arata anormal (am pus masina si pe standu de ITP de la munca si aparatu imi arata 900 la relanti. Ce sa ii fac ? cum sa il montez ? vad aici multi care zic ca au turometru Pilot. Link to comment
pisboy_sparxx Posted July 11, 2009 Share Posted July 11, 2009 (edited) Mi-am instalat pana la urma un turometru de la pilot.L-am montat cand era motorul cald si mergea bine (am prins firele la rece mai sigur.De asta m-am gandit ca poate cand am mai montat asa de proba poate de aia nu indica bine,vre-un contact imperfect ceva.) Anyway,cand l-am montat aseara cu motorul cald,mi-a mers perfect.Turometrul are 5 fire : 2 mase , 1 + contact , 1 fir de excitatie ,si 1 + faruri pentru iluminat. Azi dimineata imi arata 2.2 mii ture la relanti cand am pornit,daca ii aprind faza scurta isi revine si merge super,fara faza scurta aprinsa imi arata dublu si la relanti si cand merg. El se aprinde normal cand aprind pozitiile dar nici numai cu pozitiile nu indica bine,si cam fluctueaza acu pe pozitii. Ma gandesc poate e de la firul de excitatie ca nu e legat la cel verde de la mufa bobinei ,ci mai degraba introdus in mufa acolo. Sau are vreo ceva ca al legat masa de la turometru impreuna cu masa de la iluminare turometru impreuna si apoi le-am prelungit cu un fir mai grosut pana la un surub de la caroserie. Are cineva idee de ce are acest comportament ciudat.?HELP. ( Matiz euro 2. LE : Vad ca acum nici cand aprind pozitiile nu isi mai revine sa functioneze normal ca dimineata iar cand dau pe avarii joaca acul odata cu avariile. Am pus alimentarea turometrului chiar pe baterie ,face tot la fel. Edited July 11, 2009 by pisboy_sparxx Link to comment
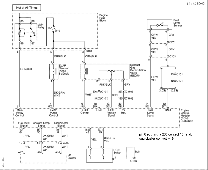
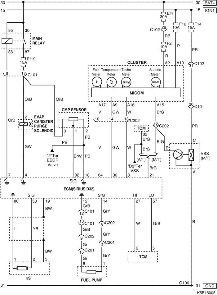
pescariotul69 Posted August 21, 2009 Share Posted August 21, 2009 Salut Am cumpărat SH un Cielo din 1997 , problema care este ... nu îmi mai indică nivelul sondei la apă. am înlocuit sonda dar tot nu merge , problema care este , am fost la un electrician şi l-am rugat să verifice firul care leagă sonda , dar nu are schema electrică de la un asemenea model . Rugămintea mea care este ... poate aveţi careva acea schemă electrică şi dacă binevoiţi a mi-o trimite pentru a rezolva problema , pentru că temperatura apei nu creşte , autoturismul funcţionează ireproşabil , nu mi se mai aprinde nici un alt martor , de aceea vă rog frumos care aveţi schema să binevoiţi a mi-o trimite. Vă mulţumesc anticipat Link to comment
augustinionut Posted October 20, 2009 Share Posted October 20, 2009 http://www.josepino.com/?tachometer-circuit Sper ca nu am mai postat linku asta... Link to comment
cristichihaia Posted January 9, 2010 Share Posted January 9, 2010 ma poate ajuta cinava cu ceva similar? As vrea tot ceva de genu nu cu cifre sau ace ,e pentru tico care il conduce sotia... incepatoare ...Va multumesc. Link to comment
contocala Posted September 25, 2010 Share Posted September 25, 2010 Precizia este foarte buna la turometrele de la pilot, TESTAT ! [/quot Buna seara la toata lumea ! Ma adresez in special lui Adostar,referitor la precizia turometrelor Pilot, dar si tuturor celor ce ma pot ajuta.Am achizitionat chiar azi un turometru Pilot model 1000.7 pt. motoare cu 3-4-6 cilindri.L-am setat pe 3 cilindri,am legat firul verde la firul verde de la bobina,(matiz euro 2),firul rosu la + de la bricheta,si negru la masa.Pornesc se duce la peste 1000,scade usor la 1000, doar cateva secunde, apoi vine la 100 de ture sau chiar 0.Cand turez motorul,se duce la 2-3000, si sta constant la 2000 daca tin turatia acolo.Problema e la relanti.Tare bucuros as fi de m-ar scote cineva din incurcatura! Multumesc anticipat ! Link to comment
augustinionut Posted January 27, 2011 Share Posted January 27, 2011 (edited) Sambata se va proba asta: Edited January 27, 2011 by augustinionut Link to comment
tolin Posted January 27, 2011 Share Posted January 27, 2011 Asta este probata demult, la tine ajunge mai greu. Link to comment
augustinionut Posted January 27, 2011 Share Posted January 27, 2011 Pe care forum e probata? Sa ajunga si la mine. Macar sa nu stau ca boul sa traduc din rusa zeci de pagini. Apropo, de ce n-ai impartasit-o? Ne scuteai de sumator. Ups. Abramburel Link to comment
Recommended Posts
Create an account or sign in to comment
You need to be a member in order to leave a comment
Create an account
Sign up for a new account in our community. It's easy!
Register a new accountSign in
Already have an account? Sign in here.
Sign In Now