Jump to content

adamopel

Membru
  • Posts

    8
  • Joined

  • Last visited

Everything posted by adamopel

  1. Concret puteti sami spuneti la ce praguri se aprind ledurile?pe rand fiecare!(ex. ledulRosu=xV)
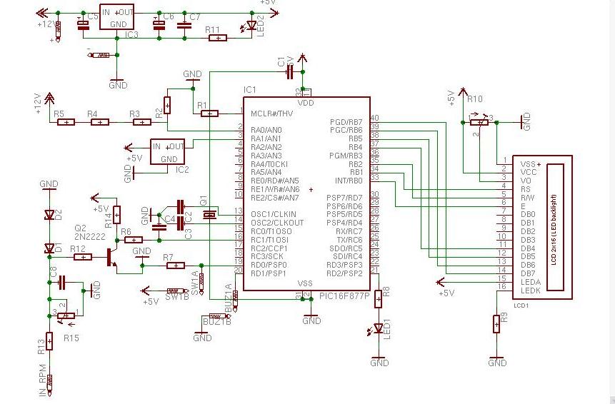
  2. sal Imi cer scuze pt greseala din schema de dinainte. Am corectato TurometruOK.zip
  3. Mersi pt raspuns. De cateva zile nu am intrat pe net. Nu am citit pana la capat posturile si nu am observat schimbarea. Dupa ce imi trimiti cele necesare am sa fac si modificarea la schema+vreau sa adaug si ceva modificari referitoare la pini de alimentare iluminat display ca pe la magazine se gasesc mai multe displayuri si care au acesti conectori invers. am sa mai adaugand o 'gaora' pe traseul de alimentare la display doar trebuie intrerupt traseul original si tras un fir(nu stiu daca mati inteles, dar daca va confruntati cu ceva probleme,referitor la aceasta modificare am sa va ajut). multumesc inca1x pt ajutor.
  4. Am refacut schema in eagle si pbcul. doar softul imi lipseste. LCD_diag.zip
  5. Am reusit sa termin modificarea schemei dar din pacate inca nu o pot testa, nu pot decat sa astept pana cineva de pe forum sau zerro o sa posteze fisierul pt programarea picului.Pana la urma am realizat si partea de programare dar separat(din cate am inteles zerro a facut un program pt setarile referitor la personalizarea turometrului)..doar 2 fire sunt necesare sa se conecteze si se poate programa. Atasez schema+desenul pbc, a fost realizat in eagle + am exportat si in pdf pt a facilita utilizarea si de a nu necesita instalarea unui nou program.desenul PBC am incercat sa il realizez pe cat se poate pe o singura parte, a mai ramas cateva fire de tras (nu necesita realizarea pe placa dubla). Turometru.zip
  6. Numai daca cei care au facut acest turometru, daca sunt dispusi sa extraga hexul din pic si sal posteze pe forum. cel mai bine ar fi fisierele sursa ca este mai usor de modificat.
  7. In sfarsit am reusit sa vizualizez fisierul pbc am utilizat programul Eagle LegaliZer dar dupa ce am deschis fisierul am ramas blocat,din mai multe motive. - pbcul era dublu,care pt mine este greu de realizat. - am eliminat partea de programare (ic max), mai bine il programez cu un programator extern. - am gasit senzorul de temperatura (ce bleg am fost) dar pt mine nu este amplasat bine si am lasat doar locul pinilor pt senzor(vreau sa monitorizez temperatura interioara) vreau sa montez pe undeva in habitacul senzorul. - din pacate eu am un display cu pini in linie(bareta) si in schema originala a fost amplasat cate 2.(nu doresc sami atarne 'mate' de aceea am adaptat pt alt tip de soclu). - am atasat schema modificata in jpg pt ca nu este finalizat(trebuie sa mai ma uit peste el daca nu cumva ma gresit,daca cineva observa vro greseala il rog sa ma instiinteze) dar sper ca am sal termin cat mai curand si voi posta fisierele sur sa+pdful cu desenul pbc. inca nu am realizat montajul + nu am nici softul pt procesor.
  8. Buna Frumos proiect,fericitari! Cateva nelamuriri as avea in legatura cu acest turometru. Pt schimbarea afisajului(turatie,tensiune,temperatura) se utilizeaza acel buton? unde se conecteaza senzorul de temperatura?si ce senzor ati utilizat? Desenul in eagle, nul pot deschide...folosesc versiunea 4.16r2 pt linux(gratuit). Postez o poza cu eroarea. Multumesc
 

×
×
  • Create New...